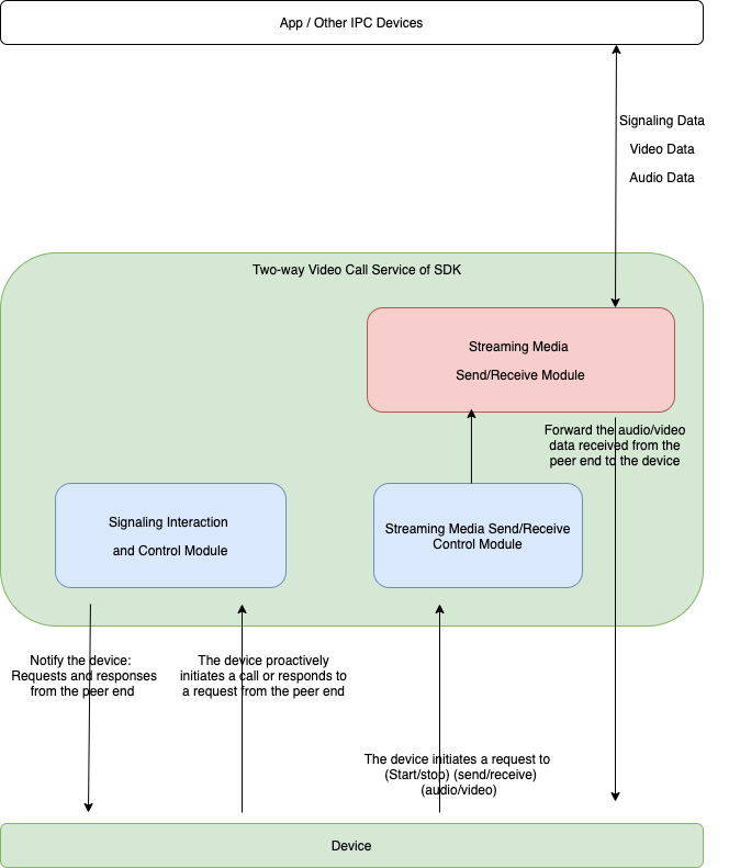
Two-way video talk refers to IP camera (IPC) devices equipped with a display screen that support two-way video calls with an app or other IPC devices.
Typically, the IPC is responsible for capturing images and transmitting them to the peer end for display. Two-way means the IPC can receive a video stream from the peer end and play it on its own display screen.

The following example configures the target for initiating active calls on the app via the device button.
svc_tmm_linksvc_ipc_tmm_controlInitialize the two-way video talk control module, mainly including initializing resources and creating threads.
/*****************************************************************************
* @brief Initialize the control module.
*
* @param cb: The event callback function, which includes receiving call requests, notifications and replies from the other party.
* @param priv_data: User data, returned via the callback.
* @param call_timeout_s: Set the call timeout in seconds. The default 30s is used if the set value is ≤0.
*
* @return
* - 0: success
* - Other values: error
*****************************************************************************/
OPERATE_RET tuya_tmm_control_init(TUYA_TMM_CONTROL_EVT_CB cb, VOID* priv_data, INT_T call_timeout_s);
Deinitialize the two-way video talk control module, mainly including destroying resources and terminating threads.
/*****************************************************************************
* @brief Deinitialize the control module.
*
* @return
* - 0: success
* - Other values: error
*****************************************************************************/
OPERATE_RET tuya_tmm_control_deinit(VOID);
/*****************************************************************************
* @brief Initiate a call to the target device.
*
* @param target_device: The target device.
* @param category: The category of this device, which can be "" (empty string).
* @param stream_type: The type of the call stream.
* @return
* - 0: success
* - Other values: error
*****************************************************************************/
OPERATE_RET tuya_tmm_control_call(CHAR_T *target_device, CHAR_T *category, TUYA_TMM_CONTROL_STREAM_TYPE_E stream_type);
/** @brief get the paired device list
* @warning this will get the local list, no http request to cloud
* @return the list head of paired device list, use tuya_list_for_each to visit, the type is TMM_ASSOC_DEV_T
*/
LIST_HEAD* tuya_tmm_link_get_paird_dev_list();
/** @brief get the paired device list
* @warning this will get the local list, no http request to cloud
* @return the list head of paired device list, use tuya_list_for_each to visit, the type is TMM_ASSOC_DEV_T
*/
LIST_HEAD* tuya_tmm_link_get_paird_dev_list();
Receive and accept a call request initiated by the peer end.
/*****************************************************************************
* @brief Accept an incoming call.
*
* @return
* - 0: success
* - Other values: error
*****************************************************************************/
OPERATE_RET tuya_tmm_control_answer(VOID);
Receive and reject a call request initiated by the peer end.
/*****************************************************************************
* @brief Reject an incoming call.
*
* @return
* - 0: success
* - Other values: error
*****************************************************************************/
OPERATE_RET tuya_tmm_control_reject(VOID);
After having initiated a call, proactively cancel the call to the peer end before receiving an answer.
/*****************************************************************************
* @brief Cancel an outgoing call.
*
* @return
* - 0: success
* - Other values: error
*****************************************************************************/
OPERATE_RET tuya_tmm_control_cancel(VOID);
/*****************************************************************************
* @brief Hang up the current call.
*
* @return
* - 0: success
* - Other values: error
*****************************************************************************/
OPERATE_RET tuya_tmm_control_hangup(VOID);
Notify the server that this device stops initiating and receiving calls.
/*****************************************************************************
* @brief Stop initiating and receiving calls.
*
* @return
* - 0: success
* - Other values: error
*****************************************************************************/
OPERATE_RET tuya_tmm_control_stop(VOID);
After receiving a call request, notify the peer end that this device is busy.
/*****************************************************************************
* @brief The device is busy.
*
* @return
* - 0: success
* - Other values: error
*****************************************************************************/
OPERATE_RET tuya_tmm_control_busy(VOID);
Is this page helpful?
YesFeedbackIs this page helpful?
YesFeedback